校园新闻

通知公告

秋招12人||攀枝花市第七高级中学校2024年秋季直接考核招聘教师公告
作者:管理员 时间:2024-09-26 点击率:22628
     重要通知

       根据《中共攀枝花市委组织部 攀枝花市人力资源和社会保障局关于攀枝花市2024年秋季人才引进延长报名时间的公告》,我校2024年秋季直接考核招聘教师报名时间延长至2024年11月29日18时。考核时间随报名时间顺延,具体时间将于11月底在攀枝花七中微信公众号(本号)发布。已报名考生可登录报名网站查询审核结果、打印报名登记表。如有因资料不齐、填写错误等原因导致退回的,请尽快根据审核意见进行修改并重新提交审核。
------------------------------------------------------------------------------------------------------------------
       攀枝花市第七高级中学校是四川省首批办好的重点中学、四川省首批国家级示范性普通高中和四川省首批一级示范性普通高中(引领型)。学校位于四川省攀枝花市城区,是攀枝花市人民政府举办、市教育和体育局直属的正县级全额拨款事业单位,现有教职工500余人,学生5300余人。先后荣获全国和谐校园先进单位、全国群众体育先进单位、工业和信息化部STEM示范校、四川省最佳文明单位、四川省校风示范学校、四川省首届最美校园等国家、省、市荣誉称号100多项,是攀枝花市打造区域优质教育中心,推动共同富裕试验区建设的引领示范学校。

一、招聘学科及人数
      根据学校发展需要,经市委组织部、市人社局和市教体局批准,我校直接考核招聘12名中学教师,学科及名额如下:

二、应聘要求
      1.基本要求:具有中华人民共和国国籍,遵守宪法和法律,拥护中国共产党领导和社会主义制度,具有良好的政治素质和道德品行,身心健康,爱岗敬业,具备岗位所需的知识、技能及工作能力,服从学校工作安排。
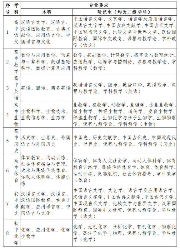
      2.专业要求:
      3.其他要求:
      
(1)年龄要求:35周岁及以下(具有中级专业技术职务任职资格人员可放宽到40周岁及以下;博士研究生或具有副高专业技术职务任职资格的人员可放宽到45周岁及以下;具有正高专业技术职务任职资格的人员可放宽到50周岁及以下);
      (2)学历学位要求:普通高等教育全日制本科或硕士研究生及以上,并具有学历相应学位(2025年应届毕业生需在2025年7月31日之前取得);
      (3)资格证书要求:高中教师报考者需具有相应学科高中教师资格证,初中教师报考者需具有相应学科初中或高中教师资格证(2025年应届毕业生需在2025年7月31日之前取得);            (4)最低服务年限为6年。
      详见:2024年攀枝花市市级事业单位秋季引才公告 - 攀西人才网                            https://www.pxrc.com.cn/article/22992.html


三、招聘考核时间
      1.报名及审核
      报名时间为2024年9月26日8时至11月29日18时。报名采用网络报名的方式进行,整个招聘过程不收取任何费用。
      请报考者登录智考中国报名平台(https://notice.zhikaocn.com/1726730877/index.html),进入秋季引才报名入口,选择相关单位和岗位并根据提示填写报名信息,同时根据岗位要求提交身份证、毕业证、学位证、学信网学籍在线验证报告PDF版、教师资格证、职称证书等相关资料电子版进行报名(2025年应届毕业生提交身份证、学信网学籍在线验证报告PDF版)。报考者如系机关事业单位在职在编工作人员(非试用期内或服务期已满的),需提供所在单位、主管部门及组织(人社)部门出具的书面同意报考材料,尚处于试用期内或服务期未满的公务员(含参照公务员法管理单位工作人员)、事业单位工作人员不得报考。
      资格审查结果及时通过短信方式通知报考者,请报考者注意查收,同时报考者也可登录报名平台查看审核状态。
      资格审查工作贯穿招聘全过程,在招聘的任何环节发现报考者不符合资格条件或弄虚作假的,均取消其报考(聘用)资格,且责任自负。
      资格审查不合格者,可在报名时间截止前根据审核意见修改信息后重新提交报名或改报其他岗位;资格审查合格者,不能再报其他岗位。
       每位考生限报一个事业单位岗位。
      2.考核时间、地点
      具体考核时间和地点待定,请报考者保持电话畅通,注意查收手机短信,并关注我校官方网站、微信公众号发布的相关信息。

  四、现场考核流程
      ①携带报名表及相关材料原件复印件进行资格复审→②参加笔试,以所应聘学科中、高考试题为主(体育学科以学科专业理论知识为主)→③入围者参加面试(讲课+综合性面谈,体育学科为现场专业技能测试+综合性面谈)→④确定入选名单、现场签订就业协议书请应届毕业生提前准备好本人的三方协议书
      凡是与我校签约的报考者,可凭票报销应聘的往返路费和2025年到学校报到的路费及行李邮寄费,请注意保管好票证(入职后学校统一报销)。

五、待遇说明
      1.按攀枝花市规定流程考核合格后,由攀枝花市人社局发文录用并解决市直属公办学校事业编制。
      2.符合攀枝花市人才引进政策的,按规定程序认定、申报后,可享受安家补助、学费奖励等相关人才待遇。
      3.按国家规定购买“五险二金”,提供定期体检、节日慰问等其他福利。
      4.薪资水平区域内领先。

六、联系方式
      咨询电话:
      0812-3151500 (吴老师)
      地址:
      花城校区:攀枝花市仁和区花城大道华阳路66号
      西城校区:攀枝花市西区智学北路1号
      官方网址://m.smran.com
      微信公众号:攀枝花七中
                                                                   
攀枝花市第七高级中学校
                                                                        
2024年9月25日
Baidu
map